Caner Akgül

Architecture

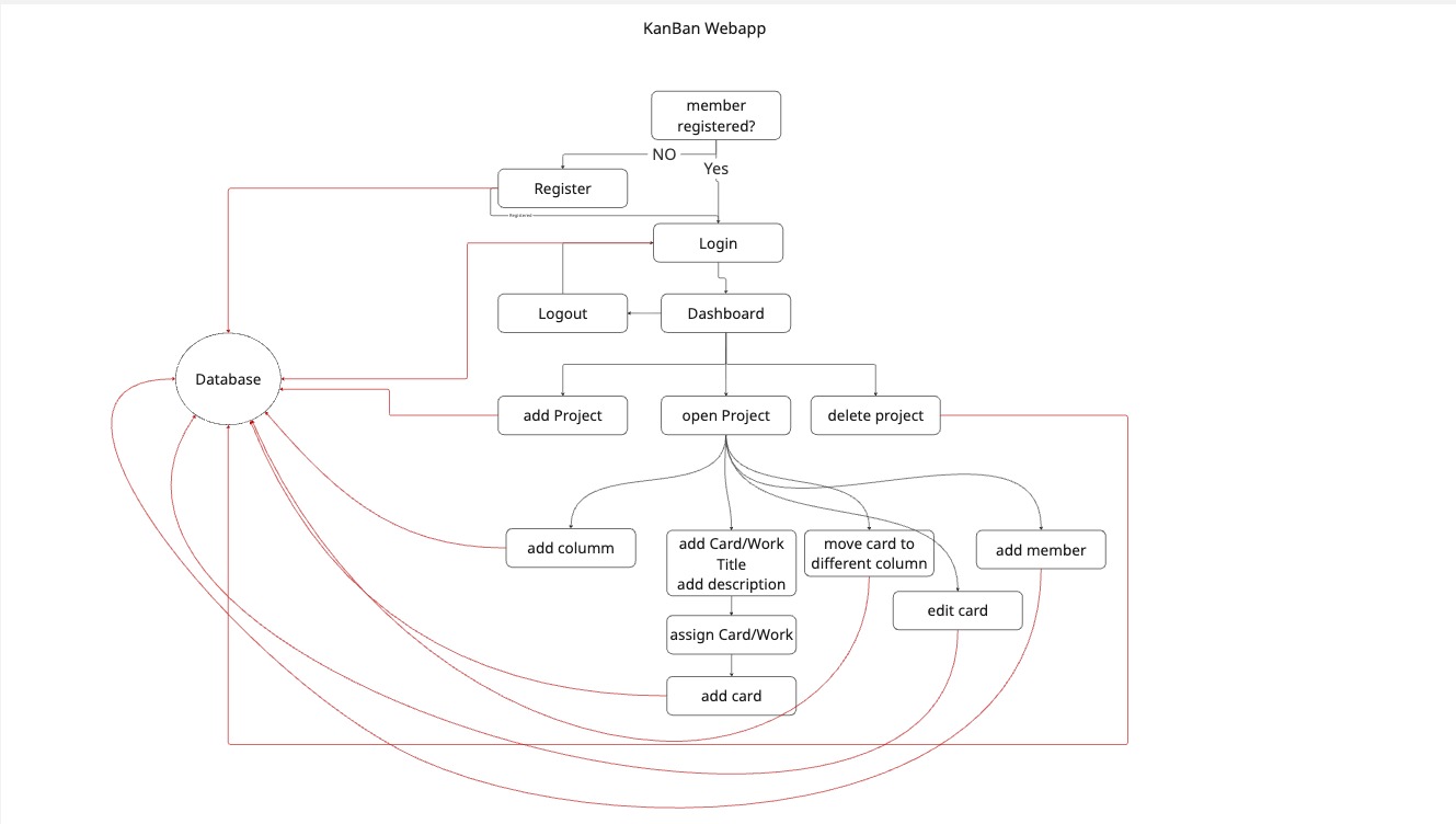
Ablaufdiagramm

Table of contents

Overview

Die Kanban Web App ist eine Flask-basierte Anwendung zur Verwaltung von Projekten und Aufgaben nach der Kanban-Methode.
Registrierte Benutzer können Projekte erstellen, Aufgaben (Karten) verwalten, Spalten anpassen und Teammitglieder hinzufügen.
Alle Daten werden in einer lokalen SQLite-Datenbank gespeichert.

Die Architektur folgt dem Model-View-Controller (MVC) Muster:

  • Model: SQLite-Datenbank mit Tabellen für Benutzer, Projekte, Spalten, Karten und Mitglieder
  • View: Jinja2-Templates mit Bootstrap 5 für ein modernes, responsives Design
  • Controller: Flask-Routen für Authentifizierung, Projekt- und Aufgabenverwaltung

Die App ist vollständig serverseitig umgesetzt und benötigt kein JavaScript.
Sie eignet sich besonders für Lernzwecke, kleine Teams und Prototyping.


Komponenten und Datenfluss

1. Authentifizierung (app.py)

  • Registrierung & Login: Benutzer können sich registrieren und anmelden
  • Session-Management: Speicherung der Benutzersitzung mit Flask-Sessions
  • Logout: Löscht die Session-Daten und leitet zurück zur Login-Seite

2. Dashboard

  • Projektübersicht: Anzeige aller Projekte des angemeldeten Benutzers
  • Projekt-Erstellung: Neue Projekte mit Standardspalten (To Do, In Progress, Review, Done)
  • Projekt-Löschung: Entfernt ein Projekt inklusive aller zugehörigen Daten

3. Projekt-Ansicht

  • Spaltenverwaltung: Neue Spalten hinzufügen, umbenennen oder löschen
  • Kartenverwaltung: Aufgaben erstellen, bearbeiten, löschen oder in andere Spalten verschieben
  • Mitglieder hinzufügen: Weitere Benutzer einem Projekt zuordnen

4. Datenbank (db.py)

  • SQLite-Datenbank: Eine lokale Datei kanban.db speichert alle Informationen
  • Tabellenstruktur:
    • users: Benutzerkonten
    • projects: Projekte
    • columns: Spalten innerhalb eines Projekts
    • cards: Aufgaben (Karten)
    • project_members: Zuordnung von Benutzern zu Projekten
  • Foreign Keys: Sorgen für Datenkonsistenz (z. B. Karten gehören zu Spalten, Spalten zu Projekten)

5. Frontend (templates/ & static/)

  • Jinja2-Templates: Dynamische HTML-Seiten mit Flask-Datenbindung
  • Bootstrap 5: Responsives, modernes Design

Datenfluss

  1. Benutzer-Aktion: Benutzer registriert sich, loggt ein oder erstellt ein Projekt
  2. Request-Verarbeitung: Flask empfängt und verarbeitet die Anfrage
  3. Controller-Logik: app.py entscheidet, welche Daten abgefragt oder verändert werden
  4. Datenbankzugriff: db.py führt SQL-Befehle auf der SQLite-Datenbank aus
  5. Template-Rendering: Jinja2 erzeugt dynamisch HTML-Seiten mit aktuellen Daten
  6. Antwort: Die fertige HTML-Seite wird an den Browser gesendet

Codemap

Wichtige Dateien:

  • app.py: Zentrale Flask-App mit allen Routen (Login, Dashboard, Projekte)
  • db.py: Verwaltung und Initialisierung der SQLite-Datenbank
  • templates/: HTML-Templates mit Jinja2
  • requirements.txt: Abhängigkeiten (Flask, Bootstrap)

Cross-cutting Concerns

Session-Management

  • Über Flask-Sessions realisiert
  • Automatische Weiterleitung zum Login bei fehlender Authentifizierung

Flash-Messages

  • Benutzerfeedback bei Aktionen (Erfolg, Fehler, Warnung)
  • Integration in das Basis-Template

Responsive Design

  • Bootstrap 5 sorgt für ein flexibles, modernes Layout
  • Optimiert für Desktop, Tablet und Smartphone

Datenkonsistenz

  • Foreign Keys und Transaktionen garantieren korrekte Beziehungen
  • Automatische Initialisierung über flask --app app.py init-db

Sicherheit

  • Geschützte Routen über @login_required
  • Zugriff auf Projekte nur für Mitglieder

Die Architektur ist klar strukturiert, einfach erweiterbar und bietet eine solide Grundlage für spätere Erweiterungen (z. B. Drag-and-Drop, API oder Rollenverwaltung).
Weitere Details zur Implementierung befinden sich in den Design Decisions.